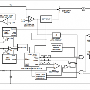
El TOP243YN es un chip de fuente de alimentación de modo conmutado integrado que convierte una corriente en la entrada de control en un ciclo de trabajo en la salida de drenaje abierto de un MOSFET de potencia de alto voltaje. Durante el funcionamiento normal, el ciclo de trabajo del MOSFET de potencia disminuye linealmente al aumentar la corriente de la clavija de CONTROL.
Enlaces:









